Welcome back to Daily Zaps, your regularly-scheduled dose of AI news ⚡
Here’s what we got for ya today:
🔍 Google’s AI-powered software bug hunter
🕷️ Perplexity is using stealth crawlers
🤓 Reddit most cited domain in AI-generated answers
☁️ OpenAI models now on AWS
Let’s get right into it!
BIG TECH
Google’s AI-powered software bug hunter
Google’s AI vulnerability researcher, Big Sleep built by DeepMind and Project Zero has reported its first 20 flaws in open-source software like FFmpeg and ImageMagick, marking a milestone for AI in security. Google says the AI independently discovered and reproduced the flaws, with humans only verifying before reporting, showing real potential for LLM-driven bug hunting. Tools like Big Sleep, RunSybil, and XBOW highlight this emerging frontier, though false positives and “AI slop” remain challenges that require human oversight.
We already know AI can write code, but if it can also reliably find bugs, it closes the loop on automated software development and defense.
STARTUPS
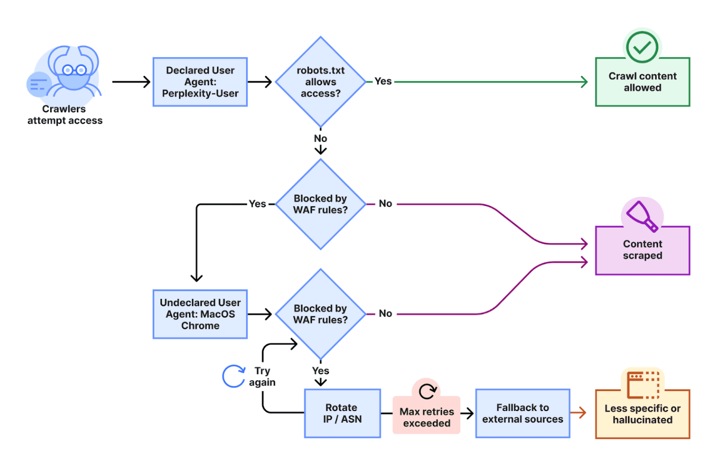
Perplexity is using stealth crawlers
Cloudflare recently accused AI search engine Perplexity of bypassing website restrictions by disguising its crawler as a standard browser, sparking debate over whether AI agents acting on user requests should be treated like human visitors or bots. Cloudflare demonstrated this by creating a test site with a robots.txt file blocking Perplexity’s crawler, yet Perplexity still retrieved the content, prompting CEO Matthew Prince to criticize such behavior as unethical.
Perplexity denied wrongdoing, blaming a third-party service and arguing that user-driven requests differ fundamentally from automated scraping. Supporters claim AI agents should access public content on users’ behalf, while opponents argue site owners rely on traffic for revenue and should control access. The dispute highlights a broader tension as AI-driven traffic — now surpassing human traffic online — reshapes web dynamics, with standards like Web Bot Auth emerging to distinguish legitimate AI use from malicious bots.
FROM OUR PARTNER PACASO
Learn from this investor’s $100m mistake
In 2010, a Grammy-winning artist passed on investing $200K in an emerging real estate disruptor. That stake could be worth $100+ million today.
One year later, another real estate disruptor, Zillow, went public. This time, everyday investors had regrets, missing pre-IPO gains.
Now, a new real estate innovator, Pacaso – founded by a former Zillow exec – is disrupting a $1.3T market. And unlike the others, you can invest in Pacaso as a private company.
Pacaso’s co-ownership model has generated $1B+ in luxury home sales and service fees, earned $110M+ in gross profits to date, and received backing from the same VCs behind Uber, Venmo, and eBay. They even reserved the Nasdaq ticker PCSO.
Paid advertisement for Pacaso’s Regulation A offering. Read the offering circular at invest.pacaso.com. Reserving a ticker symbol is not a guarantee that the company will go public. Listing on the NASDAQ is subject to approvals.
SOCIAL
Reddit most cited domain in AI-generated answers
Reddit announced it is now the most cited domain for AI models, surpassing even Wikipedia and major publishers like YouTube, Forbes, and PCMag, according to analytics platform Profound. In Q2 2025, Reddit was cited twice as often as Wikipedia, with Google AI Overviews and Perplexity relying heavily on its content, while ChatGPT leaned more on Wikipedia.
“For LLMs and AI search engines, these conversations and the knowledge they create are essential for training. Platforms like Reddit, where people discuss every aspect of life—from the trivial to the transformative—are the backbone of building AI that actually works. That’s why Reddit is the #1 most cited domain for AI across all models, per data collected by Profound. In an automated world that depends on human knowledge, we view Reddit as one of the most important and differentiated data sources.”
Reddit’s Q2 shareholder letter highlighted its 70 million weekly on-platform search users and its aim to become a core search and AI training resource, noting that user-generated content is “essential for training” LLMs. However, experts caution that while Reddit’s conversational content is valuable, high-quality journalism remains critical for accurate AI responses.
This underscores why owning or controlling valuable content and data is increasingly important as AI companies compete for trusted sources to train and power their models.
BIG TECH
OpenAI models now on AWS
OpenAI has partnered with Amazon Web Services for the first time, making two new open-weight reasoning models—comparable to its o-series—available on AWS’s Bedrock and SageMaker AI platforms. The models, also downloadable via Hugging Face, mark a major competitive shift as AWS gains access to OpenAI technology previously tied closely to Microsoft’s Azure.
This move comes amid rising investor pressure on AWS over perceived AI market share losses to Microsoft and Google and follows Oracle’s $30 billion annual data center deal with OpenAI. For OpenAI, the partnership broadens enterprise reach and strengthens its negotiating position with Microsoft while challenging Meta’s open-source strategy by releasing these models under an Apache 2.0 license.
In case you’re interested — we’ve got hundreds of cool AI tools listed over at the Daily Zaps Tool Hub.
If you have any cool tools to share, feel free to submit them or get in touch with us by replying to this email.











